
图1. Nature论文 主页 截图
7月3日,樱花动漫 、金属基复合材料全国重点实验室张荻院士团队、樱花动漫 /金属基国重实验室/张江高等研究院周涵教授课题组、与新加坡国立大学仇成伟院士团队、美国德克萨斯大学奥斯汀分校郑跃兵教授团队合作,在人工智能(AI)驱动的超宽波段及波段选择性热辐射超材料设计领域取得重要突破。研究成果以“Ultrabroadband and band-selective thermal meta-emitters by machine learning”为题发表在《Nature》上。该研究启迪于自然、基于生物拓扑构型提炼出多种三维结构基元和空间序构组合,构建了机器学习驱动的逆向生成优化设计框架,攻克了传统试错法在光谱设计中面临的全局优化难题,提出了可精准描述三维复杂构型的“三平面建模法”,实现了超宽带与多波段选择性热辐射超材料的自动化逆向设计。通过机器学习训练的人工智能模型,可根据光谱性能按需设计超材料,进而带来了设计维度、速度和性能全方位的提升。所创制的热辐射超材料可广泛应用于地面辐射冷却、建筑节能降温、航天热控等诸多重要领域,推进相关领域的发展及产业化应用。
AI驱动超材料“逆向设计”, 实现热辐射超材料批量按需设计
热辐射是自然界能量传递的基本形式,它就像一名不知疲倦的“热量快递员”,所有物体时刻都在通过热辐射传递热量——比如晒太阳会感觉到暖和,其实是皮肤在接收太阳的热辐射。超材料指的是一类具有特殊性质的人造材料,其中具有热辐射性能的超材料可以把多余的热量“打包”传递到外界,穿上这种材料制作的“外衣”就像穿了一件降温神器,能够帮助物体自动降温,在零能耗辐射冷却、电子器件热调控、人体热管理等领域具有重大应用价值。微结构是超材料突破自然材料限制、具备特殊功能的核心,然而,超材料的微结构设计及材料组分设计组合起来有上百万种可能性,传统的设计方法费时又费力,就像在迷宫里摸黑找路,往往依赖于长期经验和反复试错。
经过亿万年物竞天择,大自然中的生物进化出了许多具有超常光学和热学特性的三维拓扑构型,可以通过热辐射的方式进行自身体温调控。研究团队从生物体三维拓扑构型中获取灵感,提炼出了多种三维结构单元和空间排列方式,并通过首创的“三平面建模法”巧妙实现了对三维结构单元的精准描述,建立了庞大的三维复杂结构数据集。结合多种材料体系,团队训练得到了一个热辐射超材料逆向设计AI模型,能够根据所需光谱特性快速、精准地生成相应超材料的多种设计方案,带来了设计维度、速度和性能全方位的提升。AI的引入让热辐射超材料的设计不再是局限于已知“菜谱”上小修小补,突破了现有“菜式”的“上限”。所创制的热辐射超材料可广泛应用于零能耗辐射冷却、建筑节能降温、航天热控等诸多重要领域,推进相关领域的发展及产业化应用。

图1. 参数化描述方法及逆向设计流程
多类型材料实测验证,满足不同应用场景需求
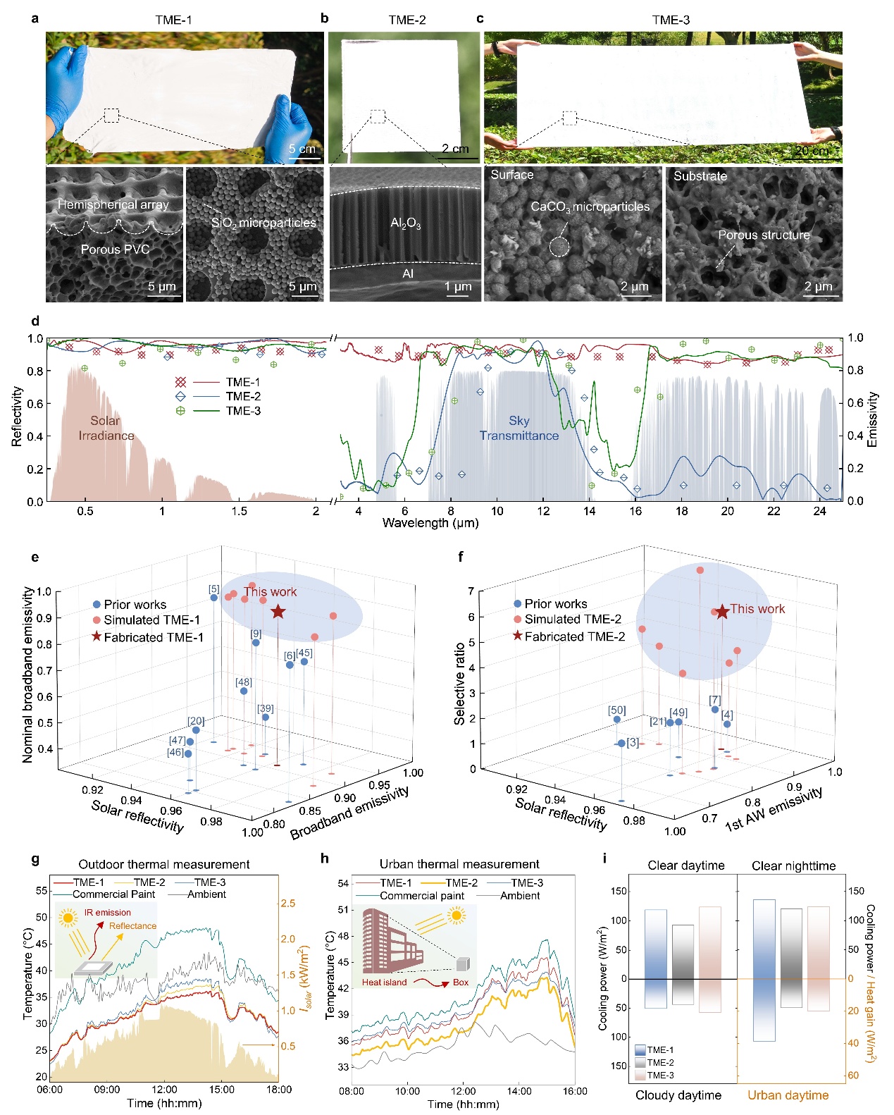
为验证AI模型的实际效能,团队用AI模型设计并通过实验验证了七种针对特定应用的热辐射超材料,包括宽带热辐射超材料、单波段选择性及双波段选择性热辐射超材料等。实际应用形式涵盖包括柔性薄膜、涂料、贴片等多种形式。
在多种户外场景实测中,所有热辐射超材料均展现出优异的自降温效果,并且不同类型的材料可适用于不同的应用环境,就像给物体根据应用环境不同披上了不同的“自动降温外套”。如,在晴朗的正午时分,宽波段超材料下表面温度相比环境温度降低了5.9℃;在多云条件下,单波段选择性超材料降温性能更显著,下表面温度相比环境温度降低了4.6℃;在城市建筑群模拟环境中,单波段选择性超材料下表面温度分别比宽带超材料和商用白漆涂覆表面低2.5℃和5.3℃。披上这层“自动降温外套”,表面温度明显下降,就像开启了天然制冷模式。
将双波段选择性超材料涂覆在模型屋顶,其表面温度比商用白漆涂覆表面低5.6°C,比灰色涂料涂覆表面低21°C,炙热的屋顶瞬间凉爽了下来。这些结果充分展示了AI模型“许愿式”设计材料在建筑节能、城市热岛效应缓解等领域的应用潜力,为未来打造“零能耗降温”城市提供了创新解决方案。

图2. 典型热辐射需求的实验验证及户外热测试结果
便于规模制备,助力应用落地
这一AI模型不仅能“发明”新材料,还能从中挑选出那些更适合大规模使用、成本更低的超材料。如,典型的双波段选择性超材料仅需简单的溶液法就能在室温下制备,并以涂料的形式应用于砖墙、金属、塑料和玻璃等多种常见物体的表面,就像给物体用上了防晒降温霜。能耗模拟显示,在中低纬度地区,将该材料应用于建筑屋顶可实现75 MJ/m2的理论节能效果,相当于节省20度电。此外,这种材料成本低、应用形式灵活,从建筑外墙到随身衣物,从户外设施到电子产品,这种物美价廉的“降温能手”将在各个领域大显身手,让高科技降温真正走进千家万户。
Nature审稿人对该项研究给予了高度评价:“研究展示了关于利用机器学习设计与验证宽带超材料的杰出研究。作者将先进机器学习技术应用于热辐射超材料设计,并通过实验验证展现出卓越性能,这一创新成果令人高度赞赏”。“这项研究标志着机器学习驱动的超材料设计领域取得了重大进展。该研究扎实而全面的实验结果令人信服且具有重要影响。”
樱花动漫 周涵教授、张荻院士、新加坡国立大学仇成伟院士、美国德克萨斯大学奥斯汀分校郑跃兵教授为论文共同通讯作者,樱花动漫 樱花动漫 /张江高等研究院博士生肖诚禹为论文第一作者,樱花动漫 为论文第一完成单位。论文重要作者樱花动漫 范同祥教授、赵长颖教授、新加坡国立大学/樱花动漫 机械学院刘梦琦博士、美国德克萨斯大学奥斯汀分校姚侃博士、瑞典于默奥大学Max Yan教授等,均给与了重要支持。
这项工作得到了国家自然科学基金委、上海市科学技术发展资金、樱花动漫 2030计划的资助。该工作已获得软件著作权并已申请相关发明专利。
原文链接://www.nature.com/articles/s41586-025-09102-y
文稿:周涵教授团队